FOODSAVERS: Tackling Food Waste Through Smart Design

The Problem

Food waste is a pressing issue, especially among university students who often struggle with meal planning, budgeting, and sustainable consumption. Many students end up throwing away food due to over-purchasing, lack of storage solutions, or simply not knowing how to repurpose leftovers. Additionally, restaurants and grocery stores discard significant amounts of food that is still edible. The challenge was to create a web service that not only reduces food waste but also actively engages users in sustainable practices.

Our Solution

Our team, developed FOODSAVERS, a web service designed to incentivize students and restaurant managers to take active steps in reducing food waste. The platform allows users to:

  • Purchase discounted near-expiry food items

  • Donate food they no longer need

  • Earn reward points ('Foodies') for sustainable actions, which can be redeemed for food discounts

  • Access educational content on sustainability and food waste reduction

  • Track their impact on food waste reduction through interactive statistics

Data Collection & User Research

To build a user-centric service, we conducted a qualitative user study:

  • Method: Semi-structured interviews

  • Participants: 8 individuals, including 7 university students and 1 restaurant employee

  • Focus Areas: Food waste habits, willingness to purchase near-expiry food, attitudes towards donating food, and preferred web features

  • Key Findings:

    • Price and health concerns influence students' food choices.

    • Most students are open to buying near-expiry food if it's cheaper and of good quality.

    • A point-based gamification system increases motivation to engage in sustainable actions.

    • Users value a simple, mobile-friendly interface with clear call-to-action features.

Designing the FOODSAVERS App

- Wireframing and Prototyping in Figma

After analyzing the user research data, I led the design of the FOODSAVERS web service in Figma, focusing on:

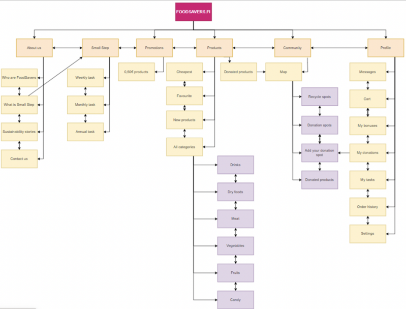
  • Sitemap & User Flow: Ensuring seamless navigation between donation, shopping, and reward redemption sections.

  • Wireframes: Creating low-fidelity sketches to visualize layout and functionality.

  • High-Fidelity Prototypes:

    • Implemented a clean, green-themed UI to reflect sustainability.

    • Designed an interactive leaderboard to foster engagement.

    • Ensured accessibility by testing colour contrast and screen reader compatibility.

  • Interactive Prototype: Built a clickable version for both desktop and mobile platforms, refining based on user feedback.

Outcome and Impact

Our prototype received highly positive feedback for its intuitive design, gamification approach, and potential impact on reducing food waste. While minor improvements were suggested (e.g., adjusting font sizes and button consistency), the overall concept was well-received, particularly the reward system and food donation feature.

Moving forward, the next steps include usability testing, iterative design improvements, and potential collaboration with institutions to implement the service in real-world settings.

 

 

Walkthrough the FoodSavers.fi App: Mobile+Desktop